发布时间:2022-04-08 08:57:00浏览:3002

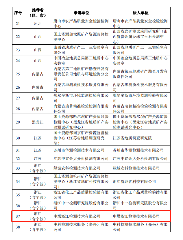
4月1日,国家农业农村部对第三次全国土壤普查第一批检测实验室名单进行了公示,全国共126家实验室入选,中煤浙江检测技术有限公司名列其中。

第三次全国土壤普查工作将于2022年启动,计划到2025年实现对全国耕地、园地、林地、草地等的“全面体检”。自2月中旬国务院发布相关通知以来,中煤浙江检测全力准备实验室迎检工作,大力改造土壤制样间、购买实验用硬件设备、准备土壤普查中重要检测参数的资质扩项……经过一个多月的备战,在万物复苏的4月第一天,迎来了振奋人心的好消息。
成功入选土壤普查第一批检测实验室名单,是中煤浙江检测在“十四五”期间为“做大生态农业”迈出的实质性一步,是浙江局(中煤浙江)以中煤浙江检测为主体,在现代农业地质技术服务领域实现再突破的里程碑,充分彰显了中央企业发挥“顶梁柱”作用,做好土壤普查、护航国家粮食安全的责任和担当。

地址:浙江省杭州市新塘路342号 电话:0571-86986004 传真:0571-86478950 邮箱: zm_zjmtdzj@cnacg.com
京ICP备05010121号 技术支持:北京华瑞天启信息技术有限公司 版权所有:浙江煤炭地质局 All Rights Reserved.

微信公众号